Local Green Space Designation | Gloucester City Council

Local Green Space Designation

Local Green Space designation is a way to provide special protection against development for green areas of particular importance to local communities. Local Green Space designation is for use in Local Plans or Neighbourhood Plans. Adopted plans can identify on a map (‘designate’) green areas for special protection. Any type of green space could be suitable for Local Green Space designation from recreational land with a sports pavilion or the area around a war memorial to allotments or an urban space that provides a tranquil oasis.

The National Planning Policy Framework (NPPF) has been updated to allow for local communities to identify local green spaces for special protection. For land to be designated the green space would need to meet a range of criteria.- NPPF Policy Context (PDF, 114.7 KB)

If the Local Authority deems that the green space meets these criteria, they will be included in the Local Plan through the plan making process and would be afforded protection from development parallel to the protection of Green Belt Land. Local communities writing their own Neighbourhood Development Plans can also allocate sites for designation within their plans. Find out more information on how the application would be assessed (PDF, 110.8 KB).

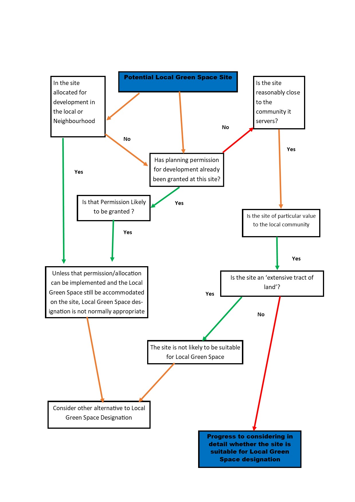
Local Green Space Flow Chart (JPG, 192 KB)

Anyone who wants an area to be designated as Local Green Space is advised to contact the local planning authority about the timings and contents of its local plan, or get involved in neighbourhood planning thorough their local Neighbourhood Forum or Parish Council. - How to Apply (PDF, 127.6 KB)

If during the process it becomes evident that the site is not appropriate for local green space designation, there are other options (PDF, 71.8 KB) that can be investigated.

For further information please see Planning Practice Guidance on the PPG. For an application form or to discuss the potential suitability of a site, contact the Planning Policy Team on 01452 396 396 or cityplan@gloucester.gov.uk